rule

规则篇

【悟空看标准】《米皮》、《面皮》粮食行业标准定向征求意见

发布时间:2019-04-16

《米皮》、《面皮》粮食行业标准

定向征求意见

各有关单位及专家:

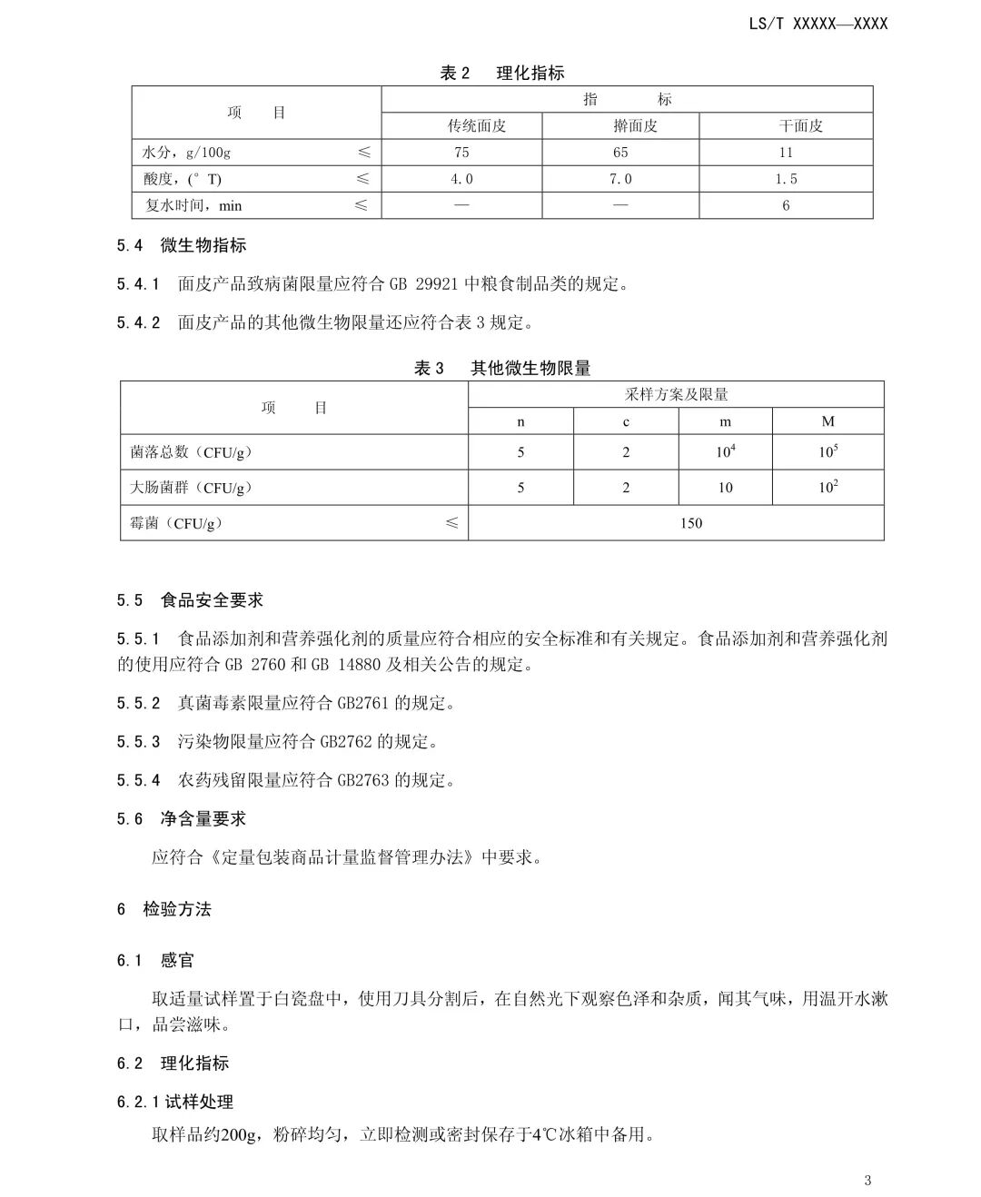
  根据国家粮标委标准修订计划安排,由西安市产品质量监督检验院编制完成的《米皮》、《面皮》粮食行业标准已完成公开征求意见,现进入定向征求意见阶段,请提出修改意见和建议,并填写征求意见表,反馈至起草人邮箱。

  意见反馈截止日期为2019年4月30日。

  联系人:张耀武、吕岩

  联系电话:

13909185580

18133905863

  电子邮箱:

13909185580@163.com

397878584@qq.com

附件

1.webp.jpg
2.webp.jpg
3.webp.jpg
4.webp.jpg
5.webp.jpg
6.webp.jpg
7.webp.jpg
8.webp.jpg
9.webp.jpg
10.webp.jpg
11.webp.jpg
12.webp.jpg
13.webp.jpg
14.webp.jpg

联系我们

029-88897888 13468763003

西安悟空检测科技有限公司
Xi'an Wukong Testing Technology Co., Ltd.


悟空检测
手机官网

悟空检测
微信公众号