国家市场监督管理总局局长张茅在总局机构改革后的首次全国市场监管工作年度会议上接受采访时表示,2019年,全国市场监管部门围绕舌尖上的安全,将集中开展婴幼儿食品、校园食品、保健食品、山寨食品、小餐饮、网络配餐等领域食品安全专项治理。启动新一轮婴幼儿配方乳粉生产企业体系检查。

2018年1月到6月,国家市场监督管理总局组织食品安全生产规范体系检查工作组,依据《中华人民共和国食品安全法》《食品生产许可管理办法》等法律法规,以及《婴幼儿配方乳粉生产许可审查细则(2013版)》(以下简称《细则》)、《食品安全国家标准 粉状婴幼儿配方食品良好生产规范》(GB 23790—2010)、《食品安全国家标准 食品生产通用卫生规范》(GB 14881—2013)等,对全国多家婴幼儿配方乳粉生产企业的婴幼儿配方乳粉生产许可条件保持情况、食品安全管理制度落实情况等进行了食品安全生产规范体系检查。
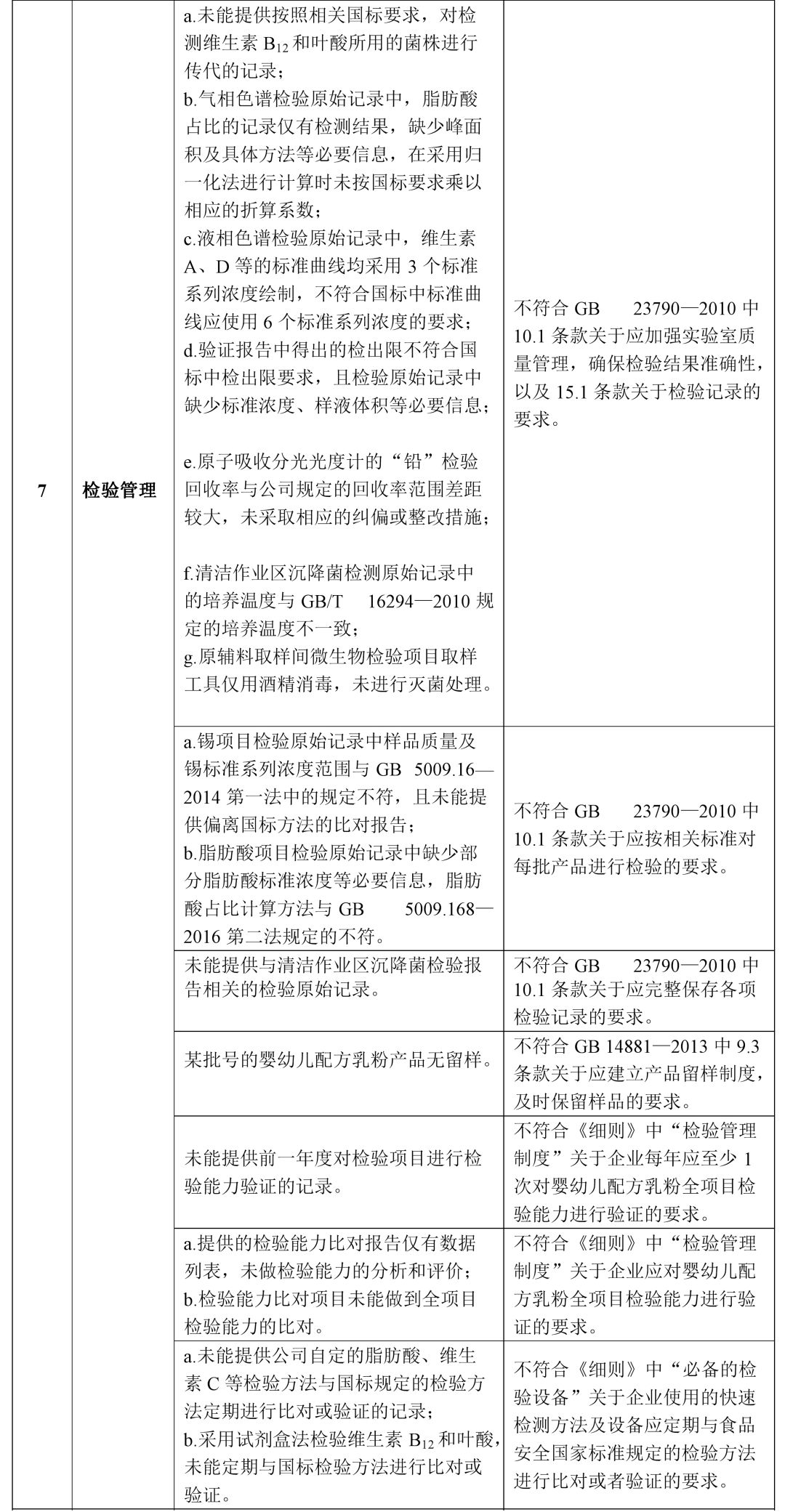
根据国家市场监督管理总局发布的关于十九家婴幼儿配方乳粉生产企业检查情况的通告,现将企业在生产许可条件保持、食品安全管理制度落实及检验能力等方面存在缺陷情况汇总如下,供广大婴幼儿配方乳粉生产企业借鉴。







婴幼儿配方乳粉生产企业应对照相关食品安全法律法规、食品安全国家标准和生产许可审查细则的要求,并结合国家市场监督管理总局在婴幼儿配方乳粉生产企业体系检查过程中提出的不符合项内容,全面进行自查,进一步提升主体责任意识和质量管理水平,更好的保障婴幼儿配方乳粉的产品质量安全。