rule

规则篇

【悟空看标准】农业农村部公布兽药中非特定非法添加物质检查方法等3项标准

发布时间:2020-05-10


1.png


中华人民共和国农业农村部公告 

第289号


根据《兽药管理条例》规定,我部组织制定了《兽药中非特定非法添加物质检查方法》等3项标准,现予发布,自发布之日起执行。


特此公告。 

    

附件:
1.兽药中非特定非法添加物质检查方法 
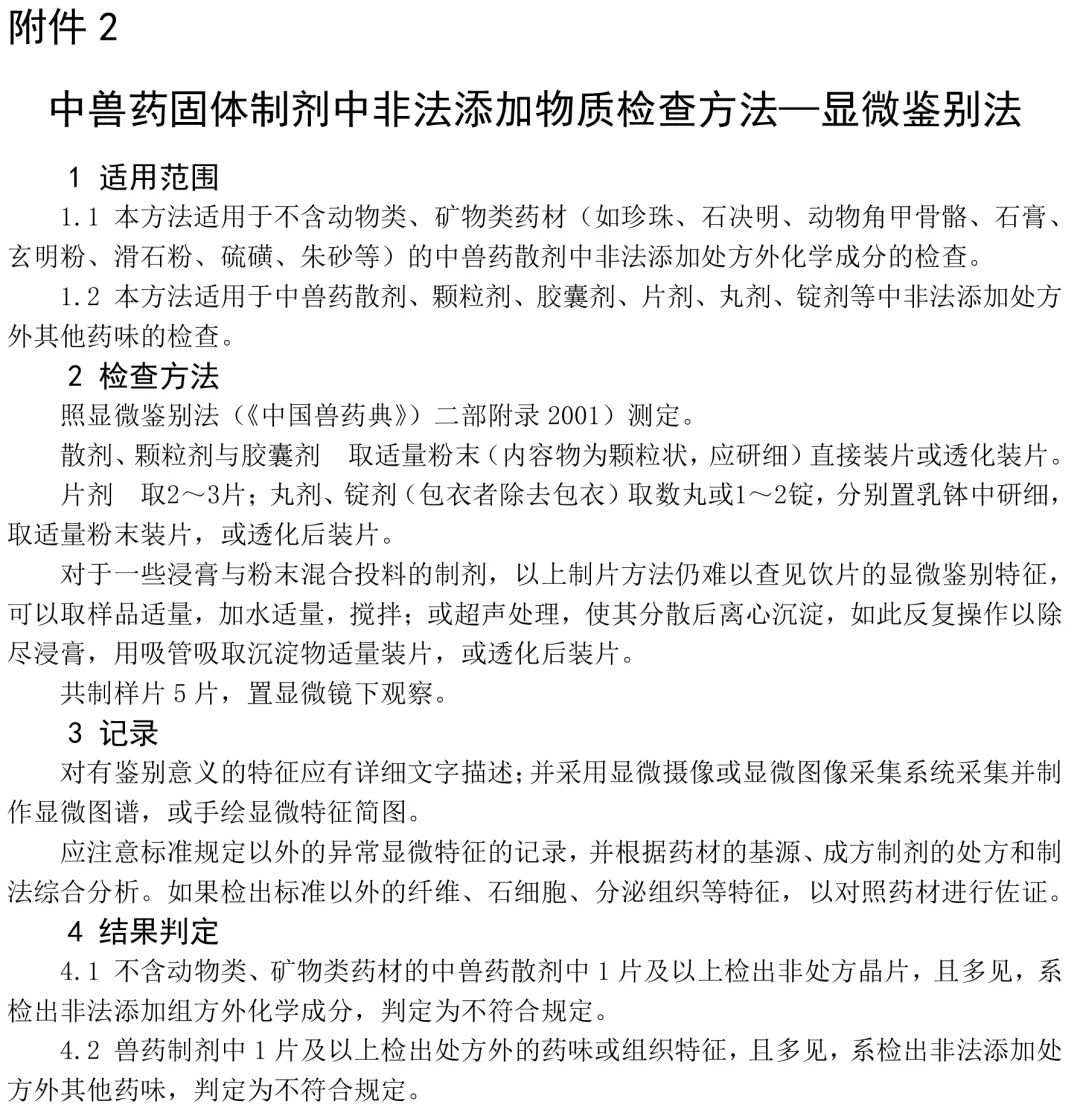
2.中兽药固体制剂中非法添加物质检查方法——显微鉴别法 
3.兽药中非法添加硝基咪唑类药物检查方法 


    农业农村部

2020年4月30日 




2.webp.jpg

3.webp.jpg

4.webp.jpg

5.webp.jpg

6.webp.jpg

7.webp.jpg

联系我们

029-88897888 13468763003

西安悟空检测科技有限公司
Xi'an Wukong Testing Technology Co., Ltd.


悟空检测
手机官网

悟空检测
微信公众号