6月28日,《市场监管总局 国家卫生健康委关于将那非类、拉非类物质纳入食品中可能添加的非食用物质名录的公告》发布,非食用物质名录又添“新成员”。 为帮助食品行业从业者系统了解食品中可能添加的非食用物质,现梳理了食品中可能添加的非食用物质的管理要求、相关公告及名单,供业内参考。
在食品安全领域,国家对非食用物质的管理极为严格,构建了全方位、多层次的监管体系,以保障公众“舌尖上的安全”。《中华人民共和国食品安全法》作为食品安全的基本法,明确规定,禁止生产经营用非食品原料生产的食品或者添加食品添加剂以外的化学物质和其他可能危害人体健康物质的食品,或者用回收食品作为原料生产的食品。
为配合全国打击违法添加非食用物质专项整治工作的开展,2008年12月至2011年6月,原卫生部先后发布了六批食品中可能违法添加的非食用物质名单。为严厉打击保健食品生产中非法添加物质的违法违规行为,2012年3月,原国家食品药品监督管理局发布了《保健食品中可能非法添加的物质名单(第一批)》。2019年,新版《中华人民共和国食品安全法实施条例》发布,进一步细化了对非食用物质的管理要求。其中明确规定,国务院食品安全监督管理部门会同国务院卫生行政等部门根据食源性疾病信息、食品安全风险监测信息和监督管理信息等,对发现的添加或者可能添加到食品中的非食品用化学物质和其他可能危害人体健康的物质,制定名录及检测方法并予以公布。
为了规范添加或者可能添加到食品中的非食品用化学物质和其他可能危害人体健康的物质名录制定和公布工作,落实《中华人民共和国食品安全法实施条例》的规定,2024年1月19日,市场监管总局发布了《食品中可能添加的非食用物质名录管理规定》,明确了纳入非食用物质名录的物质应当具备的条件、不重复列入非食用物质名录的情形、提出非食用物质建议所提供的材料、修订非食用物质名录的情形等。
在食品安全监管体系中,食品中可能违法添加的非食用物质名单发挥着监管指引作用。不过需要明确的是,该名单的主要作用是为相关部门开展专项整治提供线索,并不能涵盖行业内存在的所有违法添加非食用物质和滥用食品添加剂问题。食品行业涉及范围广泛、生产环节众多,违法添加和滥用的情况复杂多样且不断变化,难以将所有可能出现的违法添加行为都囊括其中。
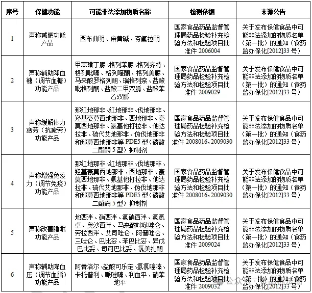
为了便于各方查阅和使用,现将相关名单进行汇总,食品中可能违法添加的非食用物质名单汇总见表 1(需要特别说明的是,表1不包含2011年原卫生部六批名单发布后发布的检测方法,对于这部分后续发布的检测方法,建议使用者通过官方渠道进行查询和确认),保健食品中可能非法添加的物质名单汇总见表2。
表1 食品中可能添加的非食用物质公告及名单汇总






表2 保健食品中可能非法添加的物质名单汇总

食品中可能违法添加的非食用物质名单的制定为监管部门提供了切实的监管依据,是打击非法添加的基础。企业应重视食品原料的合规使用,规范生产经营行为。悟空wukong将继续关注相关动态,持续更新食品中可能违法添加的非食用物质名单汇总。